科学家破解雪茄烟叶风味与产地密码
2026-02-07

31.jpg

你是否有过这样的疑惑:同样都是雪茄,为什么有的闻起来有浓郁的花香,有的却带着独特的木质烟熏感?

是烟叶品种不同,还是产地的水土在”作祟”?

近日,最新一项利用顶空固相微萃取-气相色谱-高分辨质谱(HS-SPME-GC-HRMS)结合多元统计方法分析雪茄烟叶中的挥发性有机物的研究成果,发表于《色谱A杂志》的研究,为我们揭开了雪茄烟叶风味的科学秘密。研究人员就像化学侦探,深入分析了中国不同品种、不同产地的雪茄烟叶,首次系统地绘制了雪茄的“香气分子地图”。


一、用“黑科技”捕捉雪茄无形之香


面对雪茄烟叶中成百上千种微量的挥发性香气物质,传统检测方法就像“近视眼”,要么看不清全貌,要么分不清细节。气相色谱-质谱联用(GC-MS)对高极性成分束手无策,液相色谱-质谱联用(LC-MS)对挥发物不够灵敏,电子鼻则只能识别已知气味。

而本研究采用的 “顶空固相微萃取-气相色谱-高分辨质谱(HS-SPME-GC-HRMS)系统”,则配上了“超级显微镜”和“分子指纹识别器”。它核心的SPME纤维头像一个微型的“香气捕手”,能在样品瓶上方高效吸附挥发出的气味分子,整个过程无需有机溶剂,绿色环保。其高分辨质谱(HRMS)的质量精度高达小数点后四位,能像区分双胞胎的细微差异一样,精准区分分子量极其相近的化合物。

这套强强联合的组合拳,不仅能捕获到超微量成分,还能对未知化合物进行精确的结构鉴定,堪称分析复杂香气的最强工具之一。经过反复优化,科学家们最终找到了捕捉雪茄香气的最佳方案。


二、雪茄的香气世界里都有谁?


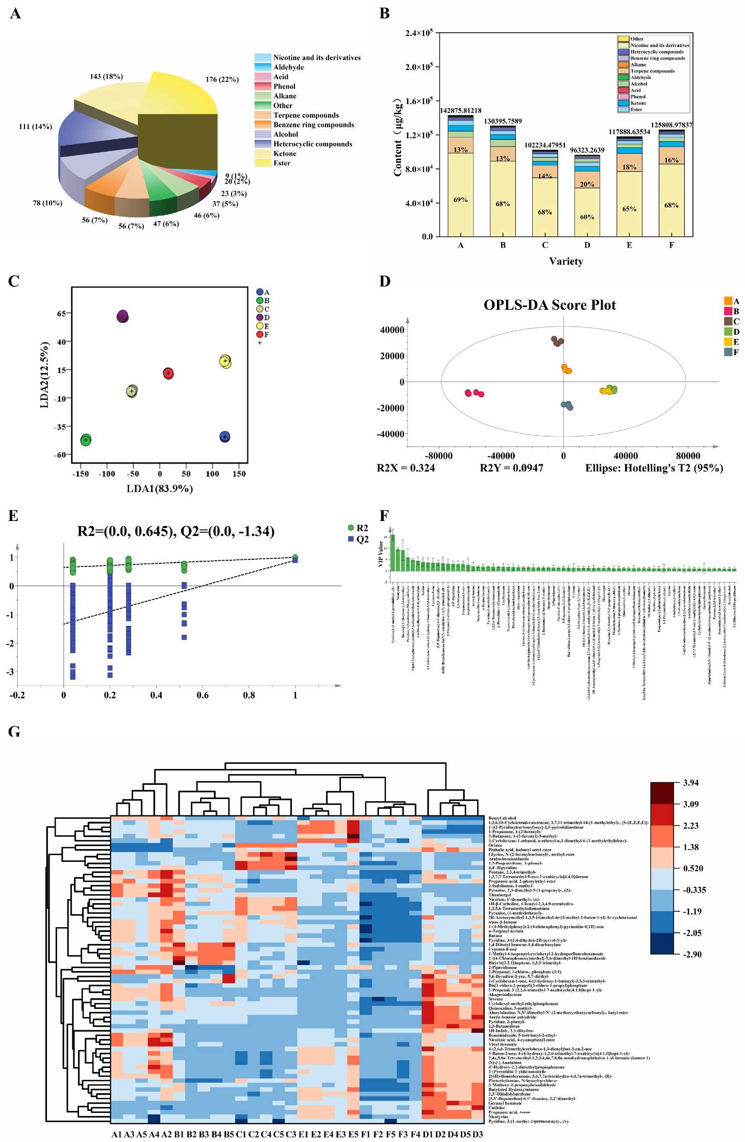
运用这套优化后的方法,研究人员对来自四川的6个不同品种,以及遍布湖北、海南、四川、云南四大产区的同一品种(B品种)9个产地样本进行了全面分析。

结果令人惊叹:在不同品种中,共鉴定出802种挥发性风味化合物;而在不同产地中,这个数字达到了879种。这些化合物被归纳为十二大家族,共同演绎了雪茄的芬芳交响曲。

烟碱衍生物是毋庸置疑的绝对主角,占所有挥发性成分的60%-69%。它不仅直接影响吸烟的生理感受和满足感,其热解产物更贡献了雪茄标志性的木质感和辛辣气息,构成了风味的核心骨架。

数量最多、结构最丰富的是酯类,它们堪称“花果香担当”。短链酯带来清新的果香,芳香酯则赋予优雅的花香,是提升雪茄愉悦感的关键。酮类(如6-紫罗兰酮、突厥酮)则提供焦糖、坚果般的温暖香气。萜烯类是第二大类,占13%-20%,单萜带来柑橘调,倍半萜奠定木质基础。杂环化合物如吡嗪类带来烘焙香,呋喃类产生焦糖甜香,是雪茄发酵后风味的重要来源。

此外,醇类贡献酒香与花香,醛类带来木质或苦杏仁香,酚类注入标志性的烟熏味,酸类调节整体香气的酸碱平衡,烷烃则作为载体增加稳定性。它们虽然含量不高,但各司其职,共同编织出层次复杂、回味无穷的感官体验。


三、品种VS产地,谁对风味的影响更大?


品种和产地,究竟谁对风味的影响更大?这是本研究的核心问题。科学家们利用多元统计分析模型,像进行大数据分析一样,对这些海量的化学数据进行了深度挖掘。

研究发现,即使在同一产区(四川),6个不同品种的烟叶在挥发性成分上也呈现出清晰的差异,其中品种D与其他品种差异最为显著。研究成功筛选出了68种能标志品种差异的关键化合物。

然而,当同一品种在不同省份种植后,其风味“指纹”发生了更为剧烈的改变。分析模型能成功地将9个产地的样本明确区分,并筛选出39种关键产地标志物。

一个关键结论由此浮出水面:产地对雪茄烟叶挥发性成分的影响,远远大于品种差异。 这意味着,“风土”环境(如气候、土壤、微生物)在塑造雪茄最终风味上的作用,可能比烟叶自身的基因遗传更为关键。 这为“一方水土出一方雪茄”的传统认知提供了坚实的科学依据。

32.jpg


四、从实验室到指尖的风味之旅


这项研究不仅仅是一次学术探索,它为准确定位和调控雪茄品质提供了全新的科学标尺。对于产业界而言,它建立了可靠的雪茄烟叶品种鉴别和产地溯源技术体系,有助于优化原料筛选、实现工艺精准调控与产品质量的标准化提升。

对于我们消费者而言,这项研究让我们能更科学地理解手中这支雪茄的风味从何而来。你所钟情的那份独特的花香、果甜或烟熏感,其背后是成百上千个香气分子,在特定风土条件的孕育下,与人类技艺共同谱写的复杂故事。

下次当你点燃一支雪茄,品味其缭绕的芬芳时,或许可以想象,这不仅仅是一次闲暇的享受,更是在体验一场由精密仪器解码、由自然风土与人类匠心共同酿造的、穿越鼻尖的分子奇幻之旅。

33.jpg

参考文献:Huang, M., et al. (2026). Untargeted volatile metabolomics for discrimination of cigar tobacco leaves from different cultivars and geographical origins by HS-SPME-GC–HRMS. Journal of Chromatography A, 1767, 466607.

qrcode_for_gh_75e018a9735a_258.jpg

关键词: 雪茄