ISO 9001:2026是即将发布的新版国际质量管理体系标准,预计2026年第三季度正式实施,2026-2029年为过渡期。
ISO 9001:2026的演进式修订,对企业而言并非简单的体系换版,而是借助标准更新优化质量管理体系、推动质量文化建设、衔接绿色低碳发展的重要契机。本次修订核心框架不变、过渡期充裕且难度较低,企业虽无需急于行动,但需升级认知、提前规划。
以下结合烟草行业的监管要求、卷烟生产管理特点,建议烟草工业企业遵循 “衔接现有体系、结合行业要求、分步推进实施、注重落地实效” 的原则,分四阶段在烟草工业企业开展体系换版过渡工作,避免与现有生产经营、质量管控工作冲突。
第一阶段:准备期(2026 年 3 月 - 标准正式发布前)
—— 摸底梳理,差距分析
成立企业换版工作小组:由质量部门牵头,联合生产、设备、采购、物流、人力资源等部门,明确各部门职责,结合本文适配要点解读标准草案;
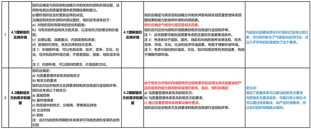
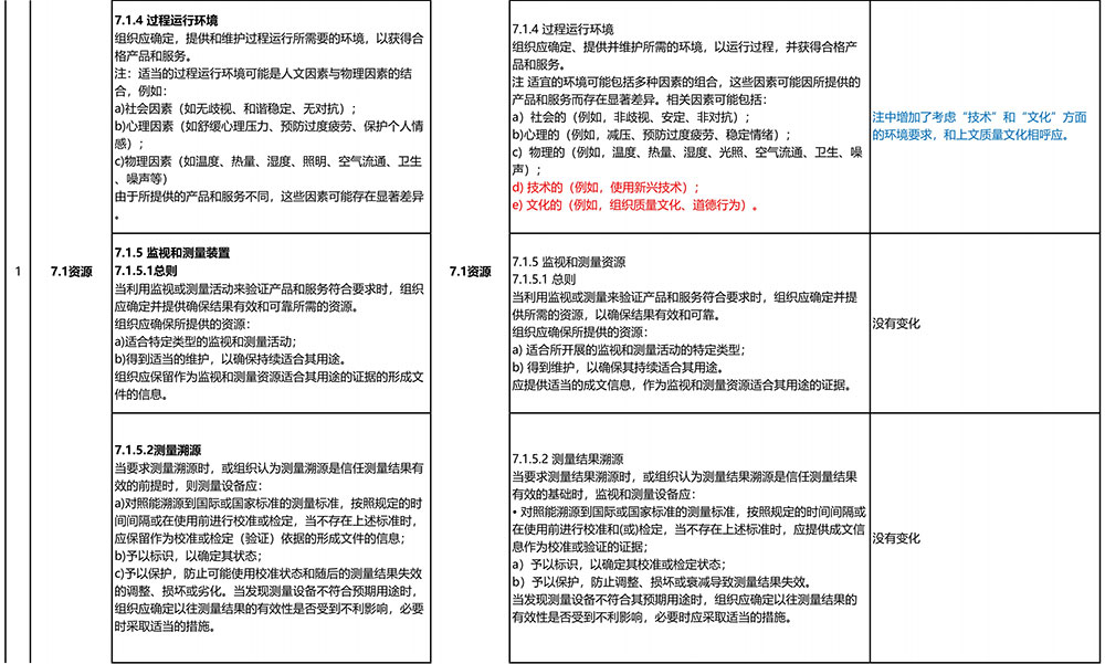
开展QMS 体系差距分析:对照标准草案的关键变化,梳理现有体系与新标准的断点,重点排查质量文化建设、气候变化评估、风险与机遇拆分、新兴技术如数字化技术的系统影响等方面的缺失;
制定换版过渡工作计划:结合烟草行业最新的质量监管、绿色低碳要求,制定工厂个性化的换版过渡计划,明确各阶段工作目标、完成时限、责任部门。
第二阶段:实施期(标准正式发布 - 2027 年底)
—— 文件修订,培训落地,体系优化
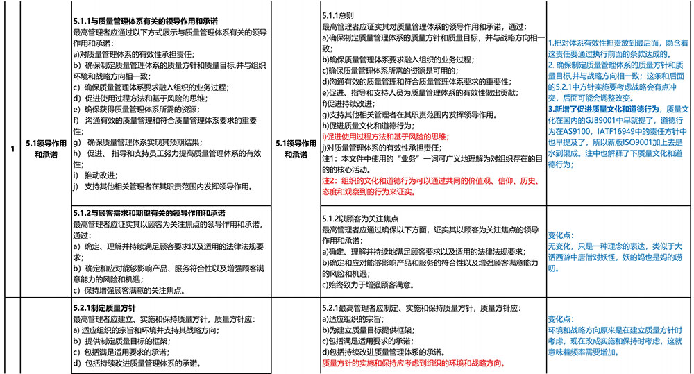
修订 QMS 体系文件与数字化嵌入:结合差距分析结果,修订完善质量手册、程序文件。重点考虑如何开展气候变化的评估、新兴技术的评估,对企业的影响;推动质量文化和增强道德行为;拆分风险、机遇并完善措施;增加监视、评价和评审变更有效性;强调知识获取与保护;整合改进,明确如基于数字化的改进。
开展专项培训宣贯:完成质量文化与道德行为全员培训,确保培训覆盖率100%。针对领导层、各部门负责人、一线员工分层开展,结合卷烟工厂实际案例强化培训效果;对气候变化评估、风险与机遇管理、变更策划等核心变更条款,开展部门专项培训,确保相关岗位掌握实施要点。
落地核心变更要求:完成气候变化与企业 QMS 的相关性评估,将相关风险与机遇纳入现有清单;拆分现有风险登记册,明确风险应对与机遇利用措施;完善变更管理流程,增加信息可用性评估和有效性验证环节。
融合行业现有工作:将质量文化建设与烟草行业 “质量强企” 活动结合,将气候变化要求与绿色工厂建设、碳排放核算、零碳工厂等工作衔接,实现 “一份工作、多重适配”,避免重复劳动。
第三阶段:验证期(2028 年)
—— 内部审核,管理评审,预审优化
开展内部审核:按照 ISO 9001:2026 要求,开展全体系内部审核,重点核查核心变更条款的落地情况,如质量文化培训的实施效果、气候变化风险的应对措施、变更策划的验证机制等,发现问题及时整改;
召开管理评审及量化评估:由企业管理层评估QMS体系的适宜性,增加量化指标评价(如核心工艺变更验证合格率),增加对气候变化议题有效性及新兴技术应用成果的审查;
对接认证机构开展预审:与现有 ISO 9001 认证机构沟通,开展换版预审,根据预审意见进一步优化体系文件和实施流程,确保体系符合标准正式版要求。
第四阶段:换证期(2028-2029 年 9 月)
——正式审核,完成换证,持续改进
结合烟草工业企业的生产计划,合理安排认证机构的正式换版审核时间,避免审核与生产旺季冲突。
配合认证机构完成审核,针对审核中提出的不符合项,制定闭环整改措施并及时落实。
完成 ISO 9001:2026 正式版认证换证后,建立体系长效改进机制,将标准要求融入卷烟生产全流程的日常管理,定期开展体系运行效果评估,确保体系持续适配工厂高质量发展需求。
卷烟工业企业实施换版的核心注意事项
紧扣行业合规性:工业企业所有 QMS 体系优化工作,均需符合烟草专卖法、烟草行业质量标准、绿色低碳发展等行业监管要求,确保体系变更与行业政策同向。
注重生产实操性:标准落地需结合卷烟生产的实际流程,避免 “纸上谈兵”,如变更策划、风险管控的要求,需贴合制丝、卷接包等岗位的实操特点,确保员工易于执行。
强化体系一体化:将 ISO 9001:2026 的要求与工业企业现有 ISO 14001(环境)、ISO 45001(职业健康安全)、ISO 50001:2018(能源)体系等融合,实现 “一套制度、多体系适配”,减少各体系之间的重复要求。
关注正式版动态:本指南基于 ISO 9001:2026 草案编制,最终标准要求以 ISO 官方发布的正式版为准,烟草工业企业需密切关注 ISO 官方及认证机构的最新动态,及时调整换版计划。
























注:以上ISO 9001:2026 CD版与旧版标准对比表来自“GMP办公室”。


